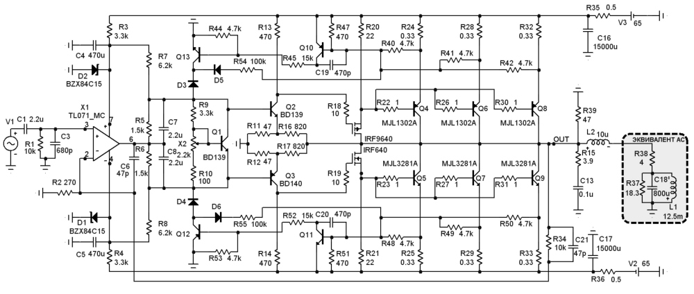
Усилитель магнат 600 ватт схема платы - найдено 60 изображений
Найдено изображений: 60
Смотрите также
- Камаз для детей распечатать
- Как соединить замки ламината
- Задание 50 инженерная графика
- Кадр из фильма грязь
- Изготовление пластика по чертежам
- 10 месяц по лунному календарю
- Интерьер стен в комнате фото
- Как поменять газовую плиту на электрическую
- Как выглядит знак остановка запрещена фото
- Как заменить опорный подшипник не снимая
- Анна васильева абрамович биография и личная жизнь
- Елена валюшкина фото из фильма формула любви
- Актер миллер биография личная жизнь семья дети
- Как снять плюсовую клемму с аккумулятора весты
- Описание схемы на транзисторе
- Мама сын пляж фото
- Мемы про нового русского
- Юлия караулова биография личная жизнь муж
- Правильное расположение звезд на погонах прапорщика
- Решение задач и примеров огэ по математике
