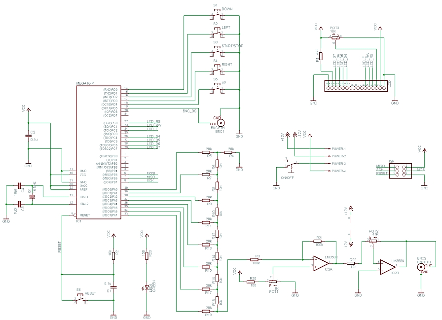
Схема dds генератора сигналов - найдено 30 изображений
Найдено изображений: 30
Смотрите также
- Андрей игоревич андреев фото
- Как выглядит рыба лиса
- Как выглядит в живот фото ребенка
- Круг михаил википедия биография личная жизнь
- Как открутить гайку на двигателе пылесоса
- Как заменить воздушный фильтр на сандеро
- Как снять накладку крыла арки каптур
- Гоман алексей биография личная жизнь сейчас жена
- Иван ивашов актер биография личная жизнь фото
- Устройство православного храма схема
- Проект я классный руководитель
- Пиратские проекты гта 5
- Предохранитель ближнего света лада веста
- Отчет работы за год примеры
- Томаты сорта катя f1 отзывы фото
- Трисомия 21 по возрасту таблица норма
- Схема контроллера гирлянды на микросхеме к155ла3
- Проекты домов до 100 кв с гаражом
- Технологическая карта утренней гимнастики в средней группе
- Пр календарь 2025 с праздниками и выходными
